首页
关于我们
公司简介
公司荣誉
企业文化
体系认证
行业优势
新闻动态
公司新闻
行业新闻
招标公告
党的建设
党建动态
上级精神
党章党规
生产基地
基地介绍
生产系统
生产线
加热设备
导热油炉
存储罐区
管理系统
技术研发
实验检验
成果展示
金牌服务
合作发展
产品中心
专利产品
重交沥青
改性沥青
养护材料
典型案例
重点项目
信息公开
基本信息
管理信息
首页
关于我们
公司简介
公司荣誉
企业文化
体系认证
行业优势
新闻动态
公司新闻
行业新闻
招标公告
党的建设
党建动态
上级精神
党章党规
生产基地
基地介绍
生产系统
生产线
加热设备
导热油炉
存储罐区
管理系统
技术研发
实验检验
成果展示
金牌服务
合作发展
产品中心
专利产品
重交沥青
改性沥青
养护材料
典型案例
重点项目
信息公开
基本信息
管理信息
新闻动态
NEWS INFORMATION
公司新闻
>
行业新闻
>
招标公告
>
当前位置
首页
新闻动态
招标公告
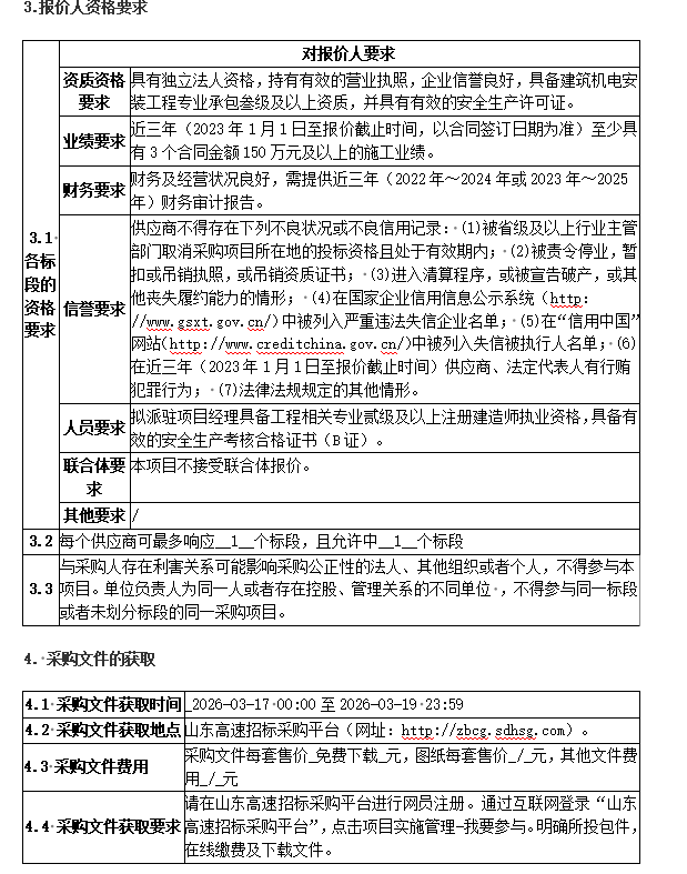
山东高速华瑞道路材料技术有限公司MAC沥青生产线改造特种改性沥青生产线项目谈判采购公告
作者:
|
发布时间:2026-03-16
客户及合作伙伴
关闭